回服務資訊公告

NEW!!113-1輔仁大學(優久大學聯盟)體育課程教師增能研習會,請體育教師踴躍報名參加~

2024-08-20• 教學與場館

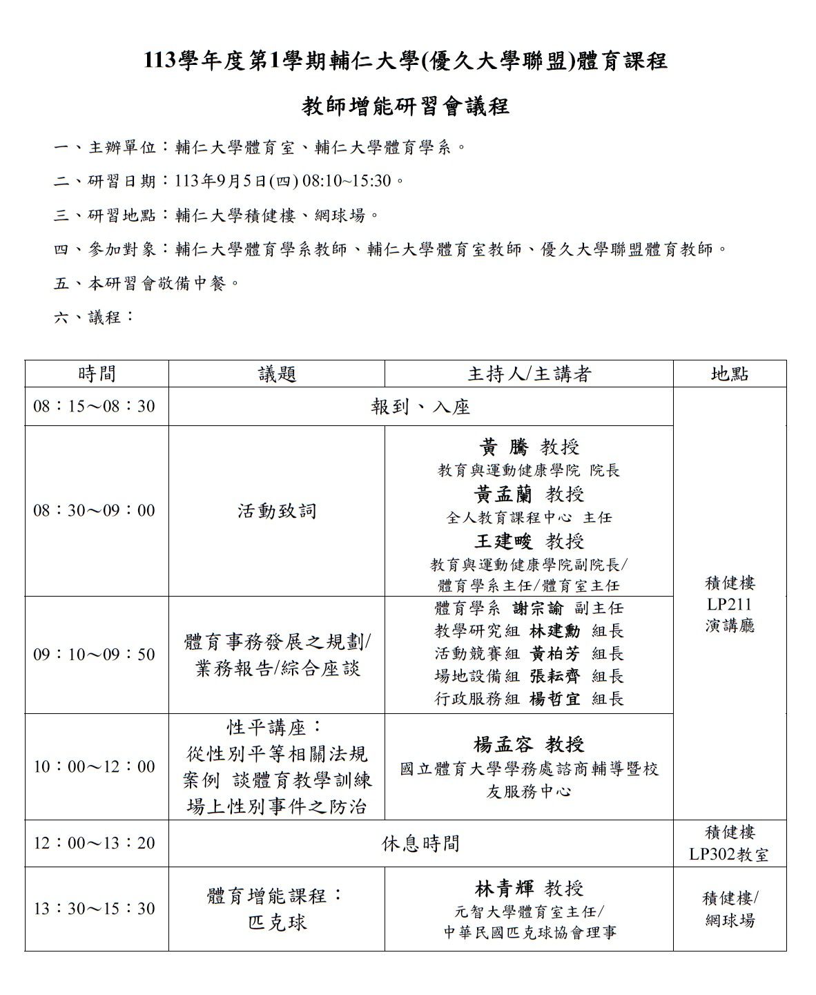
NEW!!本學年度體育室與體育學系共同舉辦,2024(113-1學期)「輔仁大學(優久大學聯盟)體育課程教師增能研習會」,9/5(四)08:30開始,於LP211演講廳、網球場舉行。
 
※研習資訊:
時間:2024/9/5(四) 08:30~15:30
地點:積健樓LP211演講廳、網球場
對象:輔仁大學體育室教師、輔仁大學體育學系教師、優久大學聯盟體育教師
研習時數:4小時
 
請老師們進入連結表單報名及填寫飲食習慣:https://forms.gle/2r9zYEJ6QWRGm2ys6
研習會敬備午餐。
 
-此次研習會主題為:「性平講座」/「體育增能課程」
-體育室各組業務、體育學系相關事宜也會於本次研習會一併與老師們報告、討論。
-研習會詳細資訊如附圖
歡迎各盟校老師踴躍參加~ 謝謝老師們~
 
教學研究組